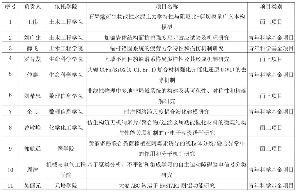
8月18日,2021年度国家自然科学基金集中申报项目评审结果揭晓,我校获批主持11项,其中土木工程学院3项、生命科学学院2项、数理信息学院2项、化学化工学院1项、医学院1项、机械与电气工程学院1项、元培学院1项。具体如下:
编辑:陈郑 严许媖
上一条:副市长胡敏一行来校调研学校发展和开学疫情防控工作 下一条:学校召开2018年新增硕士学位点中期检查专题会议
【返回】